本月,西贝餐饮深陷“预制菜”舆论漩涡,起因是罗永浩发文吐槽西贝菜品多为预制菜且价格高昂,西贝创始人贾国龙强硬回应称门店100%无预制菜并要起诉,还开放厨房自证,却因媒体曝光的一系列问题陷入更大争议。
9月15日,西贝通过官方微博发布致歉信,表示对给顾客带来的困扰和担忧致以深深歉意。向每一位关注此事提出意见、建议的顾客,致以最诚挚的感谢。
针对消费者最为关心的“预制菜”问题,西贝表示多款产品改为门店现做,整改将在今年10月1日前完成。
因“预制菜”争议陷入舆论漩涡,叠加业绩下滑,其原定于2026年完成的IPO计划前景黯淡、迷雾重重。
“硬刚”罗永浩
“我已连续两个晚上没怎么睡。”9月12日,西贝餐饮集团创始人、董事长贾国龙面色疲惫,公司正遭遇成立以来最大的一次外部危机。
然而,这场危机本可以避免。
10日,罗永浩在微博上发文,称他在西贝用餐时发现几乎全是预制菜,价格高昂,令人不满。他还呼吁国家推动立法,强制餐厅标明是否使用预制菜。
次日,罗永浩吐槽“西贝是预制菜,贵又恶心”的发言,让贾国龙“破防”。
当晚,贾国龙公开表示,目前,西贝门店100%没有一道是预制菜,“罗永浩此言对西贝影响很大,自己又‘骂不过他’,故西贝将走法律程序起诉罗永浩。”
同时,西贝还在全国门店上线所谓“罗永浩菜单”。
对此,罗永浩也不甘示弱,不仅在微博悬赏10万元公开征集西贝使用预制菜的“真凭实据”,还正面回复起诉一事,称自己“准备好了”。

为自证清白,西贝宣布,从9月12日起,全国370家门店全部开放厨房,公开原料和工艺,还邀请了大量媒体实地考察。
“餐饮后厨是经不起拿放大镜看的。”一家连锁餐饮企业相关负责人向鳌头财经表示:“这并不是说餐饮企业不守规范,而是难免有或大或小的问题,完全合规,甚至让大众满意几乎是不可能的。”
果不其然,在媒体的采访中——
熬制的鸡汤没有鸡肉,结果发现是“料包兑制”,被网友调侃是“科技与狠活”;羊前腿的生产日期是9月19日,这不是穿越,而是2024年生产的,网友揶揄“过几天,这羊腿要过周年祭了”;西兰花、南瓜泥保质期有两年,网友戏称“有钱人正好,可以喝82年的拉菲,还可以吃保质期两年的西兰花”、“巧了,我家小朋友两岁,西兰花也两岁”……
北京一家公关公司相关负责人向鳌头财经表示,贾国龙完全没有必要和罗永浩“硬刚”,陷入自证清白的陷阱,“贾国龙过于自信预制菜的‘纸面定义’。”
可以肯定的是,在网友的“口诛笔伐”下,贾国龙已经输了。
预制菜之争
贾国龙为何敢说,西贝门店100%没有一道是预制菜?
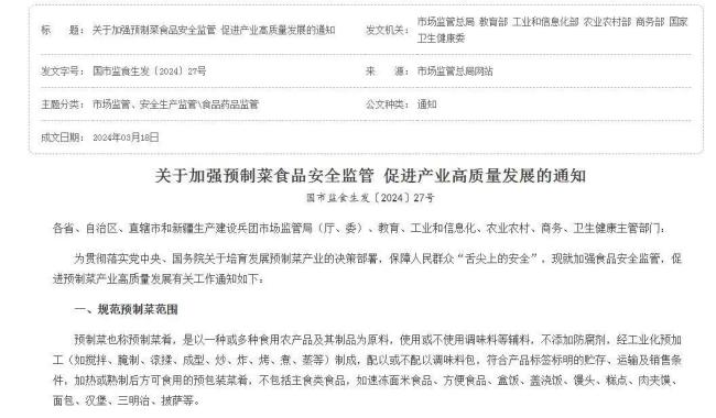
2024年3月,国家市场监管总局等六部门联合发布的《关于加强预制菜食品安全监管 促进产业高质量发展的通知》中明确,预制菜也称预制菜肴,是以一种或多种食用农产品及其制品为原料,使用或不使用调味料等辅料,不添加防腐剂,经工业化预加工(如搅拌、腌制、滚揉、成型、炒、炸、烤、煮、蒸等)制成,配以或不配以调味料包,符合产品标签标明的贮存、运输及销售条件,加热或熟制后方可食用的预包装菜肴,不包括主食类食品,如速冻面米食品、方便食品、盒饭、盖浇饭、馒头、糕点、肉夹馍、面包、汉堡、三明治、披萨等。

简单来说,预制菜就是通过简单地加热后,就能直接食用的菜品。
一位食品专家表示:“国家已经划定了预制菜的范围。预处理的食品原料并不等同于预制菜,比如清洗后的鱼或切块肉类,它们都不具备‘菜肴’的特征。”
当前,在大众的眼里,预制菜显然是个“贬义词”。
有企业负责人坦言,消费者把连锁品牌与“预制菜”关联起来,是一件让他们觉得紧张的事情。
因为不少消费者对“预制菜”的印象并不好,甚至认为餐厅使用预制菜是在敷衍顾客,给餐厅的食品安全也打上了问号。
一家连锁餐饮企业相关负责人向鳌头财经表示:“连锁餐饮企业为了出餐快,无法完全做到现杀、现洗、现切、现炒,这就给消费者留下了预制菜的印象。”
“我建议,在预制菜和现做菜之间,深化大众预处理菜的概念,并在店内明确标注。”上述连锁餐饮企业负责人表示:“这样可以让消费者吃得明明白白。”
据了解,西贝自2016年建成中央厨房以来,已形成“中央厨房+区域配送中心+门店”的三级供应链体系。
该模式可实现70%食材的标准化处理,包括净菜切割、酱料分装、肉类腌制等工序。
西贝到底是不是预制菜,罗永浩也拿出了“铁证”。

2022年8月,中国连锁经营协会联合华兴资本共同对外发布《2022年中国连锁餐饮行业报告》。
报告显示,头部连锁餐饮企业中预制菜使用比例已经较高,其中真功夫、吉野家、西贝、小南国等连锁餐饮企业预制菜占比高达80%以上。
报告还指出,预制菜是指以农、畜、禽、水产品为原料,配以各种辅料进行预加工(如分切、搅拌、腌制、滚揉、成型、调味)而成的成品或半成品,经简单烹饪或加热后,可作为日常正餐食用。
那么,西贝将原料包“组合”起来,现场炒一炒、烤一烤,是否属于“简单烹饪”呢,是否是预制菜呢?目前,各界还存在不小争论。
IPO蒙上阴影
争论尚无定论,但面对铺天盖地的舆论,西贝的业绩是实打实在下滑。
贾国龙12日表示:“昨天和前天所有门店加起来,日营业额分别掉了100万元,今天我估计会掉200万元到300万元。”
西贝的营业额或许还会往下掉,公司的IPO前景变得扑朔迷离。
1988年,21岁的贾国龙怀揣着对未来的憧憬和一股子冲劲,在临河市开设了一家20平方米的小餐馆;1995年,贾国龙提出了“不争第一,我们干什么”的“西贝之魂”,随着时间的推移,贾国龙的小餐馆逐渐走出了临河市,走向了全国。
2002年,第一家西贝莜面村在北京六里桥开业,随后迅速扩张至深圳、上海等城市;2003年,其营收突破亿元;2014年底,西贝门店数量达到80家;2015年新开53家门店,年营收突破20亿元,年增长率超60%。
西贝在2020年和2021年的营收分别为52亿元和55亿元,与2019年的营收相当。
有业内人士指出,尽管营收保持稳定,但实际利润却远不及2019年的3.8亿元。
2022年底,西贝定下了十年目标和三年计划:2030年实现千亿营收,2026年完成IPO、成为市值超千亿的上市公司。
2023年,西贝强势复苏。贾国龙公布2023年业绩称,年营收超62亿元,创历史新高。
到2024年,西贝已拥有近400家直营店,年营收60亿元,单店平均营收达1500万元,成为中国餐饮界的现象级企业。
西贝带着争议一路向前。
2020年,西贝莜面村上海及周边8个城市的18道外卖菜品涨价1-10元不等,引发消费者强烈谴责。
随后,贾国龙道歉并承诺恢复原价,同时推出堂食优惠活动才平息风波。
2020年5月,西贝莜面村被消费者控诉强制收取茶位费,每人5元,无论是否喝茶。深圳市场监管局介入后,西贝被要求整改并退还茶位费。
这一事件进一步损害了西贝的品牌声誉,引发消费者对其收费合理性的质疑。
2020年9月,贾国龙谈及“715工作制”(一周工作7天,每天5小时),引发社会争议,网友指责其违反劳动法。
尽管西贝公关总监澄清,这是员工自主工作状态的描述,但仍无法消除公众的质疑,该言论至今仍被部分消费者诟病,给西贝的品牌形象蒙上了阴影。
2021年1月,西贝再度因涨价登上热搜,网友吐槽其价格越来越贵,服务与价格不对等。
2023年10月,西贝三只蒸饺29元引发热议。多次涨价事件严重影响了西贝在消费者心中的形象,使其面临巨大的舆论压力。
如今,西贝能否挺过这场“预制菜”之争还不好判断,但其IPO之路必定不会平坦。
(责任编辑:zx0600)