鸭脖大王“百亿”梦碎

除了风口浪尖上的预制菜,卤味巨头的日子同样不好过。

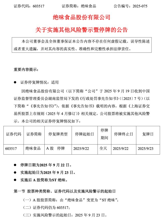
作为卤味巨头的绝味食品,不仅在今年上半年交出了自2017年上市以来营收跌幅最大的半年报。绝味食品股票也在今天停牌,并将从明天(9月23日)起被实施其他风险警示(ST,俗称“戴帽”),复牌后简称变更为“ST绝味”,日涨跌幅限制缩至5%。

图源:绝味食品公告(截图)

“屋漏偏逢连夜雨”,重重压力之下,鸭脖大王曾提出的“百亿”营收目标也即将梦碎。

鸭脖大王“戴帽”

根据绝味食品公告,公司收到湖南证监局行政处罚告知书。

在2017年至2021年期间,绝味食品未确认加盟门店装修业务收入,导致年度报告少计营业收入,占对应年度公开披露营业收入的比例分别为5.48%、3.79%、2.20%、2.39%、1.64%。公司2017年至2021年各年年度报告未如实披露营业收入。

湖南证监局拟决定:对绝味食品责令改正,给予警告,并处以400万元罚款;对绝味食品董事长兼总经理戴文军给予警告,并处以200万元罚款;对时任财务总监彭才刚给予警告,并处以150万元罚款;对时任董事会秘书彭刚毅给予警告,并处以100万元罚款。

图源:绝味食品公告(截图)

虽然绝味食品的上述违法行为,未触及重大违法强制退市标准,但根据《上海证券交易所股票上市规则(2025年4月修订)》第9.8.1条“上市公司出现以下情形之一的,本所对其股票实施其他风险警示:(七)根据中国证监会行政处罚事先告知书载明的事实,公司披露的年度报告财务指标存在虚假记载,但未触及本规则第9.5.2条第一款规定情形,前述财务指标包括营业收入、利润总额、净利润、资产负债表中的资产或者负债科目”等相关规定,公司股票将被实施其他风险警示。

公告发布后,“绝味股票代码将便成为ST绝味”的话题还登上了热搜。

图源:微博(截图)

对此,绝味食品表示,截至本公告披露日,公司经营活动正常开展。公司对上述事项带来的影响,向广大投资者致以诚挚的歉意。公司及相关责任人引以为戒,认真汲取教训,积极落实整改,尽最大努力尽快消除相关事项对公司的影响,切实加强相关法律法规、规范性文件、财务知识和会计准则培训学习,推动公司合规建设常态化,不断提高公司规范运作水平,切实维护公司及全体股东合法利益,推动公司规范、持续、高质量发展。

绝味食品公告称,公司董事会和管理层高度重视《事先告知书》载明的事项,尽最大努力尽快消除相关事项对公司的影响。根据《上海证券交易所股票上市规则(2025年4月修订)》第9.8.8条“上市公司股票因第9.8.1条第一款第(七)项规定情形被实施其他风险警示后,同时符合下列条件的,可以向本所申请撤销对其股票实施的其他风险警示并披露:(一)中国证监会作出行政处罚决定书已满12个月;(二)公司已就行政处罚决定所涉事项对相应年度财务会计报告进行追溯重述。”等相关规定,公司将做好相关工作并在满足条件后争取尽快申请撤销风险警示。

业绩持续承压

与此同时,绝味食品在经营层面也面临巨大压力。

图源:绝味食品公告(截图)

根据公司披露的2025年半年报显示,报告期内,公司实现营收28.2亿元,同比下降15.57%;实现净利润1.75亿元,同比下降40.71%;更能彰显主营业务的扣非净利润为1.33亿元,同比下滑52.6%,直接“腰斩”。

具体业务方面,绝味食品来自鲜货类产品、包装产品、加盟商管理三大业务分别实现营收21.12亿元、2.28亿元和0.27亿元,分别同比增长-19.15%、16.31%和-20.28%。

而在主力产品销量下滑的背后,绝味食品的门店数量也在大幅收缩。

根据2024年半年报,截至2024年6月底,绝味食品内地门店总数为14969家。虽然绝味食品在今年上半年未披露门店数量,但据窄门餐眼9月16日的最新数据显示,绝味鸭脖的门店数量为10725家,其中还有73家“暂停中”,而在今年4月,该机构发布的绝味鸭脖门店数量为12129家。

图源:窄门餐眼(截图)

据此估算,在过去一年时间里,绝味食品闭店超过4000家,其中大多数关店时间都在2025年。或许正是由于大量闭店,所以绝味食品才“闭而不宣”。

值得一提的是,绝味食品的加盟商模式也遭到其他连锁加盟业态的冲击。

比如,根据绝味食品2024年上半年的营收和门店数量来计算,其单店的营收只有22.31万元/家。如果抛开其他业务收入,单店收入水平还更低。相比之下,新茶饮业态的单店收入要比绝味食品高的多。即便是加盟成本更低,对于加盟商而言,也更愿意选择更赚钱的新茶饮业态。

所以,不少券商也在相关研报中表示绝味食品的单店收入将继续承压。

“百亿”梦碎

早在2022年,绝味食品曾推出过股权激励计划,营收目标直指百亿。

根据股权激励计划的考核目标,三个行权期为“以2021年营业收入为基数,2023、2024、2025年营业收入增长率将分别不低于19%、39%和67%。”

图源:绝味食品公告(截图)

而在2021年,绝味食品的营收为65.49亿元。对应三年的目标则分别为77.93亿元、91.03亿元和109.37亿元。

并且,戴文军也曾对外公开提过到2025年实现“百亿营收”梦想。

不难理解,从2016年至2021年,除了2020年之外,绝味食品的营收增长率均保持了双位数增长,而作为唯一一家门店过万的休闲卤味企业,绝味食品提出百亿目标也很正常。

但2023年和2024年,绝味食品的营收分别为72.61亿元和62.57亿元,均未能实现股权激励计划提出的年度营收目标。

而今年作为绝味食品上述股权激励计划的收官之年,压力变得更大了。根据半年报营收水平,目标完成率不足30%。与此同时,绝味食品离自己预想的“百亿营收”目标也是渐行渐远,大概率将化为泡影。

在最新的绝味食品投资者关系活动记录表中,有投资者表示:“目前公司基本面持续恶化,门店数不断下降,且有加速减少的趋势。面对传统加盟模式的崩塌,对此公司有转型的想法么?”

绝味食品回复称:“公司推行“聚焦卤味赛道,深耕细分需求”的战略,着力场景化创新与精益运营,持续探索细分需求响应机制的可行性路径。通过推进需求洞察力、品类创新力和敏捷供应力的建设,以适应复杂市场环境,为卤味业务发展寻求更多突破口。”

(责任编辑:zx0600)

免责声明:本文转载自其它媒体,转载目的在于传递更多信息,并不代表本网赞同其观点和对其真实性负责,亦不负任何法律责任。 本站所有资源全部收集于互联网,分享目的仅供大家学习与参考,如有版权或知识产权侵犯等,请给我们留言。
©版权 2009-2020 青岛新闻      联系我们   SiteMap