固态电池进阶:资本喧嚣下的工程验证与商业化长征

2025年,在锂电赛道乃至全球新能源领域的热度图谱中,固态电池都占据绝对的C位,而“喧嚣”成为这一年最熨帖的关键词。

一方面,传统液态电池能量密度逼近理论极限和安全焦虑倒逼技术革命,从电池厂到车厂到跨界资本纷纷入局攻关,锚定这一公认的具颠覆性优势的下一代电池技术,A股概念股名单已增至54家;另一方面,从学界到产业界,再到政府部门和行业协会,有关固态电池的技术突破、样品发布、政策加持、量产时间表等消息频频更新,持续引爆一二级市场及消费者的期待。

喧嚣之下,半固态与固态的概念、标准、路线亦正逐步厘清;过去几年更多停留在概念层面的固态电池,正加速迈向工程验证期,转向“可工程化”“可量产”等关键问题。

但从实验室到工程化再到商业化,远比想象的更道阻且长。从材料到稳定性,再到高昂成本和完全颠覆性的制造工艺和设备,全固态电池商业化长征路上的每一个环节都满布荆棘。

放眼全球,固态电池已然升级至国与国之间的“军备竞赛”,中国与日、韩、欧美等竞争对手几乎站在同一起跑线上,也均处在从科学验证向工程验证的关键爬坡期,纷纷在硫化物、氧化物和聚合物等不同技术路线上多点布局,尚无企业摸到规模商用的门槛。

在资本的喧嚣和实验室与商业化的巨大鸿沟面前,商业化时间表也争议四起,乐观者认为2027年将小规模装车验证、2030年开始商业化,但谨慎者预计初始商业化的时间还要往后推两三年甚至更长的时间。

资本喧嚣

全固态电池(All-Solid-State Battery)是公认的下一代电池技术,没有之一。

当前,主流的液态锂电池包括磷酸铁锂和三元锂,前者能量密度在150-210Wh/kg,续航和低温性能有限;后者较高,但也不超过300Wh/kg。且液态电池在高温、短路、碰撞等场景易热失控,存在较大的安全风险。

理论上,固态电池的能量密度可达400Wh/kg以上,工作温域宽至-40℃~150℃,安全性高,不易起火爆炸,被认为是解决电动汽车续航和安全双重焦虑的终极方案。

更多的市场空间也在预期之中,一旦固态电池商用,不只限于新能源汽车,还能上天入海,在低空经济、具身智能等多领域打开应用场景的边界。EV Tank乐观预测,到2030年,全球固态电池出货量将达到614GWh,其中全固态电池占比接近30%。

甚至,固态电池的商用还会直接拉动锂需求的增长。数据显示,丰田、松下等企业研发的硫化物固态电池,单GWh锂用量是液态电池的2.4倍;宁德时代(300750.SZ、03750.HK)、赣锋锂业(002460.SZ、01772.HK)等国内企业的半固态电池,锂用量为液态电池的1.8倍。中信证券更是测算,2030年全球固态电池对锂需求达55万吨LCE,带动全球碳酸锂需求增长5%。

预期的优势和市场前景,让固态电池率先在一二级市场迎来景气度。

观察君从企查查获取的数据显示,今年以来,国内固态电池相关的投融资密集落地,截至11月28日,共发生40起;投资机构包括了国家制造业转型升级基金、川发引导基金等国家级产业及政策类基金,也有工银投资、紫金矿业、溥泉资本等大型金融及产业集团旗下资本,梅花创投、松禾资本等知名创投机构,以及Aramco(沙特阿美)等跨国投资巨头。

其中,投融资最活跃的省份是江苏、广东、浙江,分别有8起、7起和5起。从投融资额来看,多数未披露具体的金额,但仍有蓝固(常州)新能源有限公司的B轮、安迈特科技(北京)有限公司的B轮、安徽壹金新能源科技有限公司的C轮融资金额均在亿元之上。

二级市场更是给出暴涨的正反馈,自去年9月下旬以来,固态电池指数(8841671.WI)就走出三轮大涨行情,截至今年11月28日收盘,累计大涨124.02%,同期上证指数涨幅41.46%;尤其是2025年4月9日以来,几乎走出了单边上行的趋势,累计涨幅近80%。

(固态电池指数周K线图)

个股更是集体走出大牛行情,54只概念股中近6成股价翻倍,海科新源(301292.SZ)、上海洗霸(603200.SH)、先导智能(300450.SZ)分别录得610.31%、320%、277.35%的区间涨幅。

进展“迷人眼”

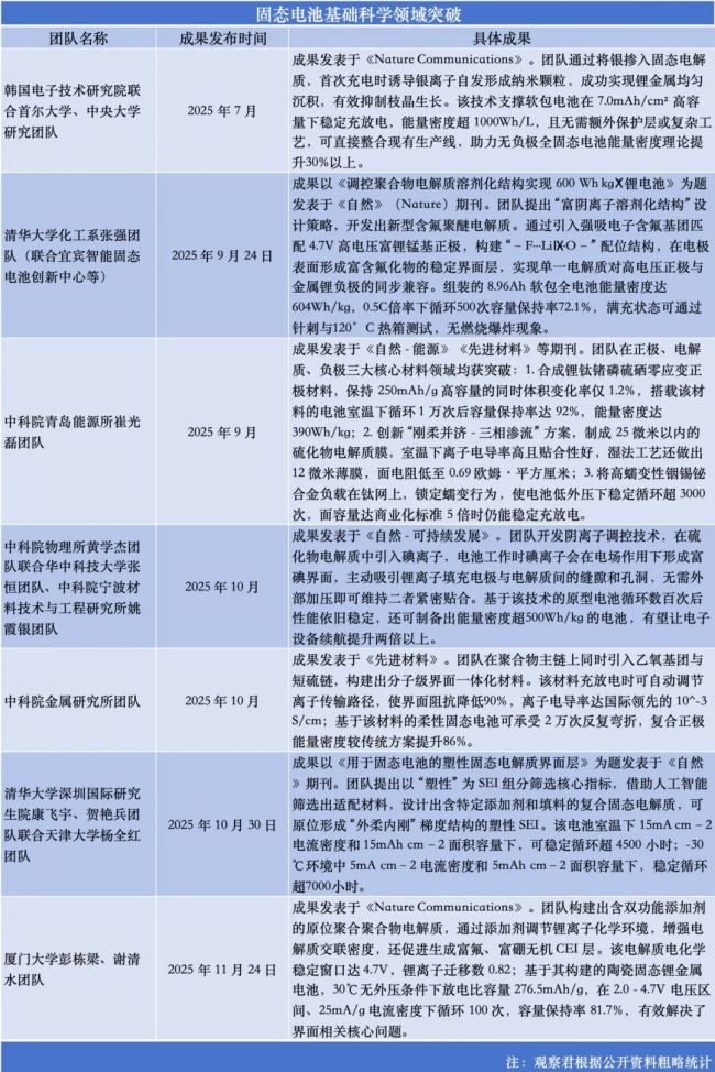
事实上,一二级市场热度飙升背后,是学界、产业界接续不断的固态电池领域的好消息。

从清华大学化工系张强团队在固态电池聚合物电解质研究领域取得进展引爆二级市场固态概念,到各企业/机构的固态电池相关新品发布,无一不在宣告能量密度在实验室样品阶段的新突破,也不断吊起投资者和公众的新期待。

比如,前有国轩高科(002074.SZ)在5月发布“金石全固态电池”能量密度达350Wh/kg,几个月后就有欣旺达(300207.SZ)官宣“欣・碧霄”聚合物全固态电池能量密度达400Wh/kg,同期奇瑞汽车(09973.HK)和国轩高科联合推出的“犀牛S”全固态电池模组又宣布能量密度高达600Wh/kg。甚至,还有多种停留在实验阶段的材料,宣称能量密度突破700Wh/kg。

“我们公司2023-2024年已研发出300-400Wh/kg的全固态电池实验样品,遵循‘科学问题→工程化问题→产业化→商业化’的推进节奏,目前处于科学问题与工程问题并举阶段。”四川赛科动力科技有限公司(以下简称“赛科动力”)副总经理谭铁宁向观察君表示,目前全球固态电池的推进节奏基本一致,均处于科学验证与工程验证并举的阶段。

如是所言,进入2025年,关于中试产线规划或落地的消息就不绝于耳。比如11月23日,广汽集团(601238.SH、02238.HK)宣布建成国内首条大容量全固态电池产线,目前已进入小批量测试生产阶段,率先具备60Ah以上车规级全固态电池的批量量产条件。消息发布次日,广汽集团A股股票涨停,港股大涨12.03%。

不过,无论是规划建设/建设中抑或已经建成的中试线,都只能是小批量的交付。且目前市场上小规模应用的产品,大多属半固态电池的范畴,单体能量密度在350Wh/kg左右。

固态电池消息纷繁,叠加部分市场主体在营销宣传中模糊定义或混用,于普通消费者和投资者而言,并不能很好区分,甚至很多人发问“是否该等到固态电池出来后再买新能源车”。

谭铁宁就向观察君表示,固态电池和半固态电池在技术上其实有本质的差异。其以赛科动力在11月10日投产的高安全电池项目(一期)0.5GWh的项目举例,该项目基于本征安全电解液原位聚合技术实现工程化落地,可提供能量密度高达360 Wh/kg的高安全电池产品。

从材料来看,正负极与液态电池基本一致,核心差异是采用高安全电解液+原位聚合技术,将液态电解液转化为不可流动的固液混合态电解质,更耐热且能抑制正负极物质串扰,降低热失控风险,本质仍属于半固态电池范畴。而全固态电池在材料、工艺和性能上是对现有技术的颠覆性创新,赛科动力选择的路线是硫化物固态电解质与聚合物复合路线,计划于2026年建成100MWh的硫化物全固态电池中试平台。

深蓝汽车董事长邓承浩在2025世界动力电池大会上更是直言,全固态要研发,但液态电池不应该被放弃。“现在网络很多引导是错误的,一旦在固态电池或者材料级有一个小的突破,就被无限地放大,每个人都觉得我拯救了这个世界,我带来了新的技术。”他呼吁,对固态电池不能拔苗助长,得给固态电池一个宽松的成长环境。

中国全固态电池产学研协同创新平台副理事长吴志新同样指出:“这类虚假宣传会给研发人员很大压力,希望让全固态电池的研发有一个安静的环境,研发人员在这里能有一张放得下、静得下的书桌。”

亟需厘清标准

固态电池在一二级市场的喧嚣和纷繁的消息带来的负面影响已经引起政府部门及行业协会的重视,2025年,已经开始着力厘清“固态”和“半固态”的区别,并同步研究设立技术标准。

今年5月,中国汽车工程学会正式发布了《全固态电池判定方法》(T/CSAE 434-2025),该标准首次明确了“全固态电池”定义,要求离子传递完全通过固体电解质实现,与混合固液电解质电池形成严格的技术分界。

在本月举行的全球动力电池前瞻技术专题会议上,中国汽车技术研究中心首席科学家王芳还明确表示:“我们正在制定电池术语和分类的国家标准,明确固态电池的相关术语、分类、编码等基础内容,将电池分为液态、固液混合、全固态三大类。”

根据其表述,未来“半固态电池”大概率将统一命名为“固液混合电池”;利用失重法对电池进行液态物质含量测试,应未观测到电池内液体,且失重率应低于1%,才能判定为全固态电池。

另外,2026年7月,工信部新版《电动汽车用动力蓄电池安全要求》(GB38031-2025)将正式实施,要求电池“不起火、不爆炸”,且热失控烟气不得对乘员造成伤害。这对能量密度更高的固态电池提出了更严苛的安全要求。

当然,术语、分类、技术的厘清只是我国率先卡位标准制定权之举,亦只是为产业链赢得战略主动的一个缩影。去年以来,支持固态电池技术之政策更为密集的落地,工信部等部委设立60亿元全固态电池研发专项基金后,今年的《电子信息制造业2025-2026年稳增长行动方案》《新型储能制造业高质量发展行动方案》等文件中均明确提及要加快固态电池的发展。

(来源:银河证券研报)

全球军备竞赛

“国家如此重视,实际上是怕日、韩、美等其他国家弯道超车。”某锂企相关负责人向观察君直言,在全球锂电池发展史上,每一次技术的颠覆,都是绝佳的战略机遇期,适用企业,亦适用国家。

回溯来看,1991年,索尼率先开发出世界上第一块商用锂离子电池,并将其装配在其新款CCD-TR1摄像机中。随后消费电子时代席卷而来,摄像机、手机、笔记本电脑带动锂电池放量,1998年,日本的锂电池年产能升至4亿支,在全球份额高达九成。

不过,随着东芝、松下等日企式微,日本锂电池产业也日落西山。与此同时,韩国SDI和LG化学相继于90年代末切入锂电池行业,前者凭借消费电子业务的带动大杀四方,后者则逐步转向动力电池并攻城略地。2014年前后,韩国动力电池产业达到顶峰,LG化学和三星SDI的市场份额一度超过50%。

时间来到2015年4月,工信部紧急发布《汽车动力蓄电池行业规范条件》,俗称“白名单”,自此拉开中国动力电池弯道超车的序幕;2017年,全球动力电池的头把交椅传到“宁王”手上,并持续霸榜,锂电池正式进入“中国时间”,中国在技术、产业链、成本等多个维度全面领先。

到2025年前三季度,SNE Research数据显示,全球动力电池装车量为811.7GWh,同比增长34.7%。前十榜单中,宁德时代、比亚迪领衔6家中国企业独占6席,合计市场份额达68.2%;另4席为LG新能源(第3)、SK On(第5)、松下(第6)和三星SDI(第8)占据,但增速都低于行业平均水平,三星SDI甚至同比下滑。

叠加近几年储能的爆发,锂电池这个几万亿甚至十万亿+级别的赛道不仅引发企业之间的竞逐,也是国与国之间争夺的焦点。于已经落后的日韩而言,押注固态电池,成为必然。

以日本为例,早在2018年,日本经济产业省就通过《电池供应保证计划》,拿出1040亿日元资助丰田、出光兴产等企业的四大全固态电池项目;2022年,日本新能源产业技术综合开发机构(NEDO)宣布启动“下一代蓄电池和电机开发”项目,投入1510亿日元用于全固态电池等相关技术研发;2024年,日本政府为丰田、日产等企业扩产计划提供约3500亿日元补贴,用于投资开发固态电池和其他电动汽车技术;2025年,出台专项政策,对研发固态电池的企业给予最高30%的税收优惠……

无独有偶,韩国LG新能源联合SK On组建固态电池联盟,欧盟"电池2030+"计划将固态电池列为战略重点,美国《通胀削减法案》等多项政策通过设置供应链门槛推动固态电池本土产业链构建。

技术水平来看,上述的锂企相关负责人表示,“日本在硫化物路线处于全球领先,国内2024年起快速推进工程化,与日本差距已缩小,预计1-2年内持平,且领先于美国。”

量产“长征”

全球竞逐,中日韩欧美“自上而下”扶持,一方面凸显固态电池的预期优势,另一方面则反映量产的难度。

“全固态电池能否产业化和商业化,很大程度上取决于核心材料——固态电解质技术的突破,目前其高成本和稳定性问题是亟待突破的瓶颈。”如南方科技大学先进电池乌镇研究院执行院长许晓雄所言,业界普遍认为,未来胜出的技术路线需在性能达标的同时具备成本优势。

目前,行业普遍聚焦于三大主流技术路线,即硫化物、氧化物和聚合物,但各自都面临着不同方向上的严峻挑战。

(来源:东吴证券研报)

天齐锂业(002466.SZ、09696.HK)研究院院长刘杨就谈到,氧化物成本低、工作窗口宽;聚合物柔韧性好、加工塑性佳,但需高温激发性能,工作窗口较窄;硫化物进展相对靠前,离子电导率最高,是当前固态电池受关注的关键原因。三条路线无好坏之分,仅存在先后差异,当前硫化物路线最可能率先实现量产,未来随材料迭代,各路线将在成本、性能、安全性的平衡中找到细分领域生态位,实现“百花齐放”。

电池能量密度的提升则需要分阶段推进:400Wh/kg以下需重点攻克硅碳复合负极技术;而要达到500Wh/kg以上的更高能量密度,则需突破金属锂负极/无锂负极技术。

(资料来源:欧阳明高电动车百人会报告)

观察君从业内人士处了解到,经过前期的探索,目前国内更多趋于聚焦硫化物主体的复合固态电解质、高镍三元正极、硅碳负极的技术路线。但高成本依然是横亘在产业化面前的一座大山,这里的高成本不仅包括原材料,也包括了设备等。

以硫化物路线为例,硫化锂对空气和水分极其敏感,遇湿反应生成剧毒硫化氢气体,因此必须为制造过程提供湿度极低的干燥环境,同时成品电池的密封防水要求也更苛刻,成本高昂。国轩高科首席科学家朱星宝还谈到,硫化物电解质膜在工程化制备过程中,随堆叠厚度增加易出现开裂,导致成本上升与性能衰减。将电解质膜做薄可在一定程度上缓解电解质膜开裂,但薄的电解质膜同时达到高致密化和高机械强度对辊压工艺提出了极高的要求。目前,硫化物全固态电池的生产良品率亟待提高。

东吴证券研报指出,当前中试阶段单GWh设备价值量在5-6亿元,后续随着规模化量产及设备节拍&良率提升有望降至2.5亿元/GWh。

同时,不论是硅碳负极还是锂金属负极,价格均十分高昂。目前高硅含量的硅碳负极价格约40-50万元/吨甚至更高,锂金属报价则在60万元/吨之上。

“半固态电池与传统液态电池生产工艺相近,对原有产线的可复用率较高,近期可能商业化的是固液混合电池。”上述的锂企相关负责人表示,固态电池有望率先应用于对续航和安全性要求高、对价格相对不敏感的低空经济和机器人等领域,之后拓展至中高端新能源车型,随着技术工艺的成熟和规模化效应实现降本,才可能应用于成本敏感度高的储能行业。

去年3月,工信部等四部门联合印发的《通用航空装备创新应用实施方案(2024-2030年)》中明确提出,“400Wh/kg级航空锂电池产品投入量产,实现500Wh/kg级航空锂电池产品应用验证”。当前技术体系下,锂电池能量密度难以实现,必须迭代至半固态/固态电池。同时,具身智能的发展也依赖于高功率、长续航的电池技术突破。

(来源:银河证券研报)

观察君此前在2025世界动力电池大会同期举行的展会上注意到,杭州具微科技有限公司展出的四足机器人MOVENEW T1即是搭载的高密度固态双电池(其实为半固态电池),单次续航高达12小时。据该展位工作人员介绍,未来可能向全固态电池迭代,进一步突破续航极限。

至于全固态电池商业化时间表,此前比较趋同的观点是2027年前后小规模装车验证,2030年规模化量产。但进入2025年,业界对商业化时间表的争议明显加大。

蜂巢能源董事长兼CEO杨红新表示,“全固态电池小批量的示范装车在2027年,但大规模具备商业化的条件,估计最早也要到2030年以后。”

吴志新则认为,全固态电池还有很多难题需要解决,需要科学家去做科学的分析,需要工程师去做工艺设备、产品设计,这是长周期研发的进程。“预计2032-2033年,才可能开始进入到商业试用期,在此之前,半固态电池可以满足安全、性能、低成本的需求,会有5-7年的窗口期。”

值得一提的是,谭铁宁提醒,全固态电池并非完全无安全风险,而是提升了安全的上限。比如,固态电池在100-200度可正常工作,热失控阈值提升至200-300度,比液态电池(100 度左右即热失控)风险更低,但猛烈撞击、穿刺导致短路时仍可能出现热失控,需要依赖更智能的电池管理系统和更可靠的防护措施。

(责任编辑:zx0600)

免责声明:本文转载自其它媒体,转载目的在于传递更多信息,并不代表本网赞同其观点和对其真实性负责,亦不负任何法律责任。 本站所有资源全部收集于互联网,分享目的仅供大家学习与参考,如有版权或知识产权侵犯等,请给我们留言。
©版权 2009-2020 青岛新闻      联系我们   SiteMap