最长寿植物百岁兰如何遗传分化和决定性别?中国团队研究揭示机制

中新网北京1月16日电 (记者 孙自法)作为已知寿命最长的植物之一,百岁兰(又名千岁兰)个体寿命可长达3000年,且形态极为独特:一生仅有两片叶,持续生长不脱落。其遗传分化的生物和非生物因子是什么?性别决定是何分子机制?这些议题学界长期关注并持续研究,社会大众也颇感兴趣。

来自中国科学院植物研究所的最新消息说,该所汪小全研究团队通过深入研究,成功揭示出百岁兰局域分布群体间基因组的分化式样和机制,并确定其性别决定系统和性别连锁区域。相关成果论文近日在国际学术期刊《细胞报告》(Cell Reports)上发表。

本项研究的百岁兰采样地点、生境、形态和群体遗传结构。中国科学院植物研究所 供图

论文通讯作者汪小全研究员表示,百岁兰是裸子植物中买麻藤类百岁兰科的唯一现存物种,被国际植物学会列为世界八大珍稀植物之一。本项研究成果对理解裸子植物局域群体遗传分化和适应,以及性别决定系统和性染色体进化等具有重要意义,也为这一珍稀植物的保护策略制定奠定了科学基础。

百岁兰仅分布于非洲西南部的纳米布沙漠,其分布区沿大西洋海岸南北延伸超1000公里,形成多个片段化的分布区域。已有研究表明,其群体在这些区域间发生了显著的遗传分化。研究团队通过野外实地考察发现,该物种地理距离很近的群体间也在生境、物候期等方面发生了显著分化。

此外,百岁兰是功能性雌雄异株植物,个体或产生具可育雄蕊和不育胚珠的两性球花,或仅产生具可育胚珠的雌球花。这一性状在买麻藤类中具有一定的代表性,却明显不同于大多数裸子植物的单性球花结构。

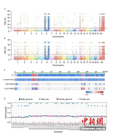
论文第一作者、中国科学院植物研究所博士后孙静静介绍说,为探讨百岁兰的遗传分化和性别决定机制,研究团队利用已经测序的百岁兰基因组,对该物种分布于纳米布沙漠南端地理距离很近的5个群体130个个体进行全基因组重测序,并开展群体基因组比较和环境因子等综合分析。

研究显示,基因组在这些群体间发生显著分化,地理隔离是重要驱动力,其通过限制基因流直接导致谱系间的遗传分化,环境因素(尤其是土壤异质性)在群体分化中也具有重要作用。同时,百岁兰以虫媒传粉为主、传粉动物的飞行力弱,并靠水力协助扩散种子,这些特性也限制了群体间的基因交流,加强了群体间遗传分化。

基因组变异检测还发现,百岁兰群体间的基因组分化景观呈现高度异质性,基因组岛屿广泛分布于整个基因组,这主要归因于祖先多态的差异分选和搭车效应。

本项研究中百岁兰的性别连锁区域与性别决定系统。中国科学院植物研究所 供图

性别决定机制方面,通过对30株雄性和30株雌性百岁兰个体的全基因组关联分析,研究团队发现其性别决定系统为XY型,性别连锁区域位于6号染色体的相关区域。不过,在该区域中并未发现已知在其他裸子植物(如苏铁、银杏)性别决定中起关键作用的MADS-box基因家族成员。

研究团队认为,结合苏铁、银杏等基部裸子植物类群同样为XY型性别决定系统等证据,百岁兰科的XY型性别决定系统这一发现,暗示着裸子植物的共同祖先可能是XY型性别决定系统。(完)

免责声明:本文转载自其它媒体,转载目的在于传递更多信息,并不代表本网赞同其观点和对其真实性负责,亦不负任何法律责任。 本站所有资源全部收集于互联网,分享目的仅供大家学习与参考,如有版权或知识产权侵犯等,请给我们留言。
©版权 2009-2020 青岛新闻      联系我们   SiteMap