减肥市场的下一个爆品,即将诞生?
每逢佳节“胖三斤”,在国庆+中秋超长假期后,多少人因旅游或家庭团聚的胡吃海塞而喊着要减肥?
每逢佳节“胖三斤”,在国庆+中秋超长假期后,多少人因旅游或家庭团聚的胡吃海塞而喊着要减肥?
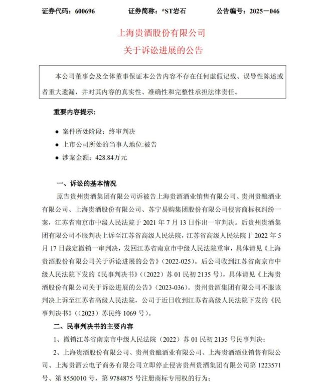
近日,上海贵酒(股票简称:*ST岩石)发布公告。
泰兰尼斯,一双儿童鞋凭什么卖到奢侈品的价格?它真的是孩子成长路上的必需品,还是又一次精准收割中产焦虑的商业操作呢?
一场席卷美国的药品降价风暴终于在特朗普政府规定的“截止日”前取得进展。
亲爱的凤凰网用户:您当前使用的浏览器版本过低,导致网站不能正常访问
安徽霍山一小区业主因私挖地下室导致楼房开裂,相关部门已采取措施。今年8月,该小区一楼业主私自挖掘地下室,造成楼栋内30余户房屋出现裂缝。接到举报后,当地政府迅速成立联合调查组,包括住建、城管和公安等部门,对事件进行了核查和处置
美国财政部长贝森特表示,联邦政府“停摆”已进入第13天,开始对国家经济造成影响。贝森特在福克斯商业频道的一档节目中说,情况越来越严重,“停摆”已经开始影响实体经济和民众生活
豫剧表演艺术家高玉秋病逝。著名豫剧表演艺术家、豫剧常派艺术的优秀传人高玉秋因心脏病抢救无效于2025年10月14号8点34分在河南省职工医院逝世,享年85岁。高玉秋,一级演员,常香玉亲传弟子,著名豫剧表演艺术家。演过80多部戏中的近百个大小...
开学季刚过去一个月,社交媒体上关于“室友直播”的吐槽就层出不穷。一些大学生主播在宿舍不分场合、不分音量、不分昼夜的直播方式,已严重干扰他人正常休息,也让舍友关系日趋紧张
北京市气象台14日6时发布天气预报,今天早晨有轻雾,白天晴间多云,北转南风二三级,最高气温21℃。夜间晴转多云,南转北风一二级,最低气温12℃。提醒市民出行注意交通安全,昼夜温差较大,请适时调整着装