北方多地早已冷似常年11月 冷空气持续南下
今年下半年最强冷空气在过去两天重点影响了长江以北地区。随着冷空气继续南下,贵州、湖南、江西、安徽、浙江、江苏等地出现了6℃至14℃的降温。未来三天,冷空气将继续南下,并有新的冷空气补充,中东部气温将持续刷新今年下半年以来的新低
今年下半年最强冷空气在过去两天重点影响了长江以北地区。随着冷空气继续南下,贵州、湖南、江西、安徽、浙江、江苏等地出现了6℃至14℃的降温。未来三天,冷空气将继续南下,并有新的冷空气补充,中东部气温将持续刷新今年下半年以来的新低
10月23日消息,昨晚,黑龙江省双鸭山市宝清县发生一起野生黑熊闯入城区事件。据当地网友介绍,当晚21:23左右,一头体重约400斤的成年黑熊从和平村方向进入城区,先后在金茂华府小区、北兴宾馆周边及友谊街等区域活动,持续近1小时。目击者称,黑...
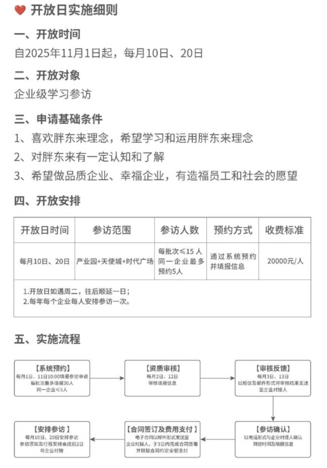
胖东来商贸集团表示,其价值在于传播先进的文化理念、生活理念和科学的管理方法,通过企业的样板,让更多人懂得如何健康科学地做企业,如何轻松幸福地生活。从2025年11月1日起,每月10日和20日,胖东来将对外开放,接待企业级学习参观
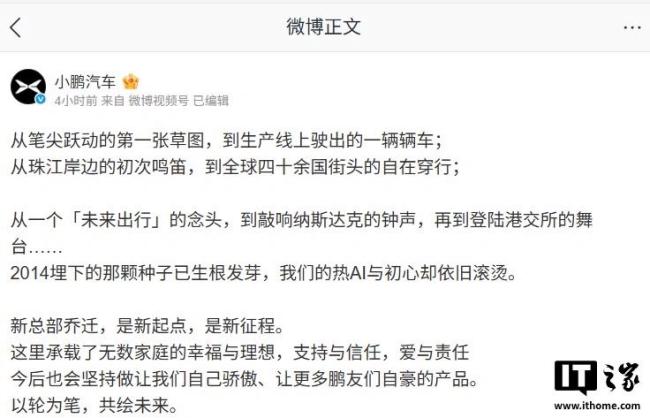
小鹏汽车今日宣布新总部在广州正式启用,标志着公司进入新的发展阶段。小鹏汽车董事长何小鹏提前一天公布了这一消息。他透露,新总部占地近40万平方米,包括8万平方米的公园。其独特的X造型设计和3个科技销售展厅引人注目
新华社亚的斯亚贝巴10月21日电(记者刘方强)据埃塞俄比亚媒体21日报道,该国东部当天发生一起铁路事故,造成至少14人死亡、29人受伤。 埃塞俄比亚迪雷电视台援引当地政府部门消息称,一列载有乘客
新华社塔那那利佛10月22日电(记者凌馨)第24批中国援马达加斯加医疗队20日至21日在马首都塔那那利佛北郊的阿努西亚拉医院开展义诊活动,两天内累计为300多名当地民众提供免费诊疗服务。10月21
新华社北京10月22日电 如今越来越多人使用人工智能助手获取新闻。然而,欧洲广播联盟22日发布的一项研究显示,被问及新闻事件时,当下欧美地区广泛使用的人工智能助手给出的回答约半数有错。研究人员提醒
中新社首尔10月23日电 (刘旭 刘思宁)联合国前秘书长潘基文近日在首尔接受中新社记者采访时表示,联合国在全球变局中仍肩负促进和平与发展的重要使命,并高度评价中国在推动多边合作和促进全球治理方面发挥的积极作用
沪上阿姨再次成为热议话题,这次不是因为奶茶好喝,而是因为赠送的一款长得像子宫的“小宫举毛绒玩偶”。这款玩偶引起了广泛争议,有人批评其“猎奇恶心”,也有人称赞其“敢做科普”
10月14日凌晨,经过长达12个小时的连续奋战,浙江杭州临安区公安分局於潜派出所联合多支救援力量,成功在天目山深处找回两名走失的七旬老人。这场跨越整夜的紧急救援,不仅考验了救援队伍的体力与毅力,更展现出警民同心、生命至上的担当。10月13日...