始祖鸟域名纠纷 中英文致歉信差异引争议
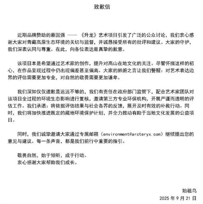
在喜马拉雅山脉烟花秀争议后,蔡国强工作室和户外品牌始祖鸟于9月21日分别发表声明致歉。有网友指出,始祖鸟在海外社交媒体平台发布的英文说明内容与国内版本存在差异,质疑海外版本态度和内容不够诚恳,有“甩锅”嫌疑
在喜马拉雅山脉烟花秀争议后,蔡国强工作室和户外品牌始祖鸟于9月21日分别发表声明致歉。有网友指出,始祖鸟在海外社交媒体平台发布的英文说明内容与国内版本存在差异,质疑海外版本态度和内容不够诚恳,有“甩锅”嫌疑
近年来,破解无人机禁飞、限高等限制进行的“黑飞”行为时有发生。针对这类行为,尤其是非法破解无人机飞行控制系统的黑客行为,全国公安网安部门始终保持高压严打态势,全面遏制非法活动扩散蔓延
近日,浙江省绍兴市轨道交通2号线发生了一起地铁列车撞上保洁员的安全事故,导致多人伤亡。据知情人士透露,该事故发生在9月13日23时30分左右,造成3人死亡、1人受伤
9月24日,贵州遵义仁怀市人民政府新闻办公室发布情况通报。此前有媒体报道称“重庆泰克公司在仁怀投资建厂遭强行接管”,引发广泛关注。针对这一情况,仁怀市已成立专门小组进行全面调查,并承诺将及时公布调查结果
9月24日17时前后,台风“桦加沙”登陆广东阳江海陵岛。广东省应急管理厅初步信息显示,阳江、江门、珠海、深圳等地受灾较为严重,电力、通讯、水利等方面受到不同程度的损害。台风“桦加沙”离开广东后,还要做哪些措
调查动机 近日,一辆私家车在通过江苏南京某收费站岗亭时停住不动,交警上前查看,发现驾驶员竟在车内睡着了。经询问,该驾驶员因过度疲劳,一路开启智能辅助驾驶功能,任由车辆自行行驶。民警对其进行了批评教育,并
中新网吉隆坡9月25日电 (记者 陈悦)“孔子家乡 好客山东”文旅推介会暨“天涯共此时”文艺演出24日在马来西亚吉隆坡举行。
中新网9月25日电 综合外媒报道,当地时间9月24日,乌克兰总统泽连斯基在联合国发表演讲,他当天选择了更正式的黑色服装。不过,泽连斯基发表演讲时,会场比较空。
近日,广州番禺丽江花园的业主们为了躲避台风“桦加沙”,将近百辆私家车停放在小区内部的丽江大桥上。车辆排列成2-3排,单向保留了一条车道供通行。这一做法在网络上引起热议,被称为“高地占位”
9月17日晚间,人形机器人“牛股”拓普集团发布公告称,鉴于自身资金需求已基本满足,公司实控人、董事长邬建树和副董事长、董事邬好年决定提前终止减持计划