“地板大王”利润下滑九成
大亚圣象2025年净利润暴跌90.41%至1333.7万元,创7年连降新低。
大亚圣象2025年净利润暴跌90.41%至1333.7万元,创7年连降新低。
美国和以色列对伊朗的军事行动已经持续了33天。美国总统特朗普表示,美国将在“两到三周”内结束对伊朗的战事,可能在此之前与伊朗达成协议。以色列总理内塔尼亚胡发表视频演讲称,以色列正在建立一些“新的地区同盟”以应对“伊朗威胁”
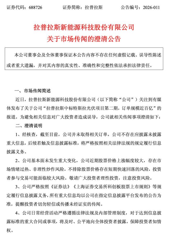
4月1日上午,有媒体报道称国内光伏电池片核心工艺设备及解决方案提供商拉普拉斯近期中标特斯拉光伏项目第二期,订单规模近百亿人民币。受此消息影响,该公司股价在早盘10:50左右瞬间拉升并快速封涨停
拉普拉斯午间发布公告称,注意到有媒体报道公司中标特斯拉光伏项目第二期,订单规模近百亿。为避免误导投资者,公司对此进行澄清:经过核查,目前公司并未获得相关订单,也没有应披露而未披露的重大信息。公司的基本面没有发生重大变化
大基建正在轰鸣,东西大动脉即将来临。近日,“长江水下建高铁”的消息引起广泛关注。在水下89米处,全长14公里的崇太长江隧道打通,未来将实现高铁穿越长江不减速
新华社德黑兰4月1日电 据伊朗伊斯兰共和国通讯社4月1日报道,伊朗外交部发言人表示,伊朗已就“这场强加于伊朗的战争”向调解方表达了立场。
新华社纽约3月31日电 综述丨受投资者对中东战事缓和预期推动纽约股市显著反弹 新华社记者刘亚南 受投资者对美国可能很快结束对伊朗战事的乐观预期和纽约原油期货价格回落推动,美国纽约股市三大股指3
3月27日下午,民进无锡市委会监督委员会召开2026年第一次工作例会,围绕理论学习、年度计划制定及五年工作总结规划等议题展开深入研讨。会议由监督委员会副主任殷洪主持,全体委员参加会议,市委会专职副主委曹罕硕应
中新网4月1日电(记者 谢艺观)4月1日,国际油价突然跳水,WTI原油失守100美元/桶,布伦特原油一度失守101美元/桶。(完)
中新社莫斯科4月1日电 塔斯社4月1日报道称,俄罗斯一架安-26军用运输机在克里米亚地区坠毁,机上29人全部遇难。初步报告显示,飞机撞上了山岩。